$8.50+
Add to cart

Prefrences And Addons Handler From Ui Panel

Preferences and addons handler UI panel

By A.G gaming king




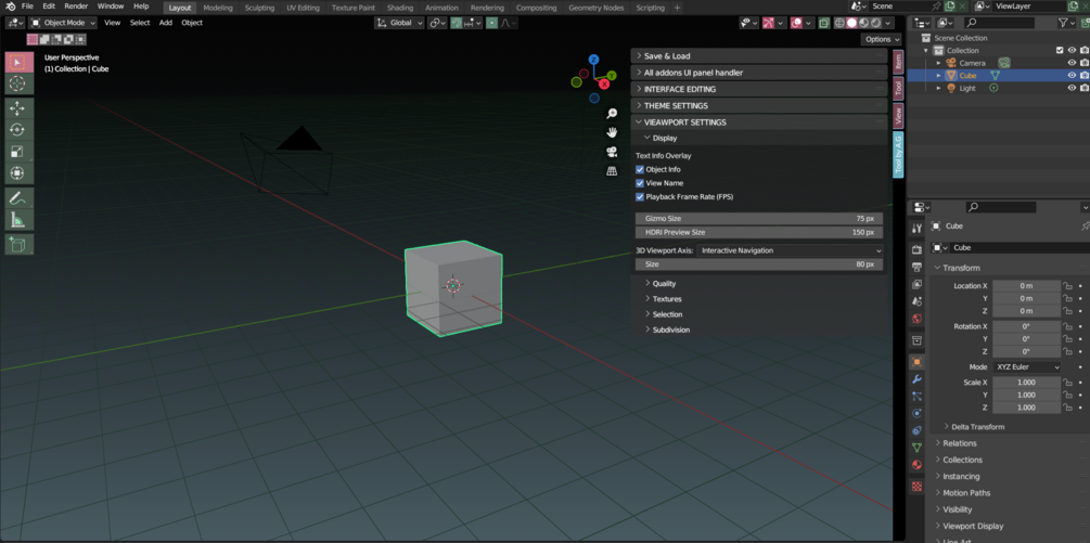
  • Introducing the Preferences and Addons Handler Panel, the ultimate tool for customizing your Blender interface! This addon, created by A.G Gaming King, makes it easy to modify your interface quickly and easily from the UI panel. Whether you're a beginner or a seasoned pro, this addon is perfect for you.
  • Are you tired of constantly opening the preferences menu in Blender to import addons and change interface settings? Do you want to take your workflow to the next level? Look no further than the Preferences and Addons Handler Panel addon, created by the renowned A.G Gaming King.
  • With this powerful tool, you can easily modify your Blender interface from the convenience of the UI panel. No more digging through menus or wrestling with complex settings. The Preferences and Addons Handler Panel simplifies everything, allowing you to work faster and more efficiently than ever before.
  • The addon offers a range of features, including the ability to import and enable/disable addons directly from the UI panel, saving you valuable time and effort. You can also customize themes and viewport settings with ease, tailoring your interface to your unique preferences.
  • But that's not all – the Preferences and Addons Handler Panel also allows you to save and load interface preferences, making it easy to switch between configurations and setups depending on your needs. And with regular updates and new features added regularly, you can be sure that you're getting the best possible experience with this must-have addon.

Usage

This add-on can be used to control some preferences from the UI  panel in view 3D and you don't need to open preferences every time to import addons it allows you to import addons and enable/disable them from the UI panel You can also change and edit themes from this addons panel and also allows some viewport settings and saving preferences options
For more details see the Documentation

So why wait? Get the Preferences and Addons Handler Addon today and take your Blender interface to the next level!

$
Add to cart

Preferences and addons handler panel

Powered by